擴散!《GB21148-2020 足部防護 安全鞋》發布,2021年8月1日實施!
根據國家應急管理部門發布的消息,關于足部防護 安全鞋的最新執行標準:GB21148—2020(下文簡稱“新標準”)已于2020年7月23日發布。
新標準將代替GB 12011—2009《足部防護 電絕緣鞋》、GB 21146—2007《個體防護裝備 職業鞋》、GB 21147—2007《個體防護裝備 防護鞋》和GB 21148—2007《個體防護裝備 安全鞋》。
新標準將于2021年8月1日開始正式實施。與GB 21148-2007相比,新標準主要有以下變化:
變化1 修改了適用范圍。
新標準增加了對安全鞋式樣和標記、防護性能的規定,刪除了“本標準不適用于沒有內底和鞋墊或沒有內底但有可移動鞋墊的安全鞋”一條。
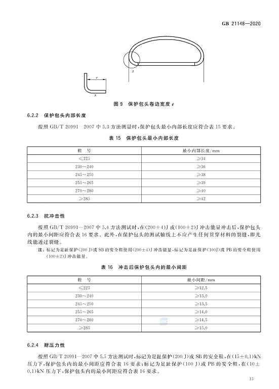
變化2 修改了“安全鞋”“皮革”“聚合材料”和“保護包頭”四項術語。
新標準刪除了對安全鞋保護包頭的抗沖擊性以及耐壓力性的要求。
變化3 一些安全鞋術語的增刪。
新標準刪除了“導電鞋" "防靜電鞋" "電絕緣鞋" 和“燃料油"四項術語,增加了 “混合鞋”術語。
變化4 增加和修改了防護性能標記符號。
新標準完善了安全鞋防護性能的中英文標記。
變化5 安全鞋的基本要求和附加要求調整為基本要求、防護性能和附加要求。新標準加強了對防護性能的要求。
變化6 增加了防滑性要求。
新標準增加了安全鞋的防滑性要求。在帶有洗滌劑溶液的陶瓷磚面上進行測試時,安全鞋后跟向前滑動時,摩擦系數應大于等于0.28;安全鞋水平向前滑動時,摩擦系數應大于等于0.32.
變化7 增加和修改了防護性能的一些要求。
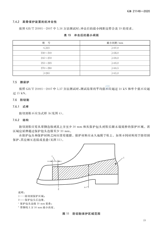
新標準增加了足趾保護中一般要求內容;增加和修改了防刺穿墊刺穿力和結構要求,相應增加了附錄B;修改了電絕緣性能隔熱性要求,并相應增加附錄C;修改了隔熱性要求,并相應增加附錄D;刪除了附錄A。
變化8 增加了“混合鞋"相關內容。
新標準增加了“混合鞋"相關內容和制造商應提供的信息中增加無害性申明及安全性信息要求。
注意事項:
本文僅整理了部分新舊標準的變化,所有信息以新標準文件為準,更多詳情請參閱新標準文件。



































附:個人防護用品(PPE介紹)
是指由生產經營單位為從業人員配備的,使其在勞動過程中免遭或者減輕事故傷害及職業危害的個人防護裝備。 例如:安全帽、工作服、防護手套、安全帶、防護鏡、耳塞和耳罩等。
個人防護用品(PPE)


安全帽要:
1. 保持清潔
2. 系好下領帶或后帽箍
3. 保持帽殼和頭頂有足夠的緩沖距離
4. 每30個月更換一頂
安全帽不要:
1.不要歪戴
2.不要在安全帽上開孔
3.不要拆掉帽內的緩沖層
4.不要長時間在陽光下暴曬
5.不要當坐墊使用
6.不要接觸火源
7.不要涂刷油漆
8.不要用熱水浸泡
9.不得超期使用

常見的防護眼鏡
1. 防沖擊護目鏡
2. 防塵護目鏡
3. 防化學護目鏡
4. 防輻射眼鏡
5. 耐高溫眼鏡
使用防護眼鏡注意事項
1. 寬窄和大小要適合臉型;
2. 鏡片磨損粗糙、鏡架損壞,應及時調換;
3. 要專人使用,防止傳染眼病;
4. 要注意防止重摔重壓,防止堅硬的物體摩擦鏡片和面罩。

防毒面罩
進行切割、打磨、敲砸、接觸有毒液體、噴砂、彈射工具以及砼泥作業時要佩戴面罩。
防毒面罩使用注意事項:
1. 使用前要進行氣密性檢查;
2. 正確佩戴;
3. 專人保管,使用后及時消毒。
防塵口罩
防塵口罩分為多次使用型和一次使用型。在粉塵環境下工作,作業者必須佩戴防塵口罩。防塵口罩不能用于缺氧環境和有毒環境。

耳塞的使用方法
1. 取出耳塞,用食指和大拇指將其搓細;
2. 把耳朵向上向外提起,將搓細的耳塞塞入耳朵中;
3. 用手扶住耳塞直至耳塞在耳中完全膨脹定型;
4. 佩戴硅橡膠自行成型耳塞時,應分清左右;
5. 戴后感到隔聲不良時,可將耳塞稍微緩慢轉動,調整到效果最佳位置為止。
注意事項
無論戴耳塞還是耳罩,均應在進入噪聲場所前戴好,在噪聲區不得隨意摘下,以免傷害耳膜。如確需摘下,應在休息時或離開后,到安靜處取出耳塞或摘下耳罩。

一般防護服指防污、防機械磨損、防絞碾等普通傷害而穿用的,服裝面料為純棉、CVC、滌棉、全滌等織物均可。使用時注意,穿著時應大小合身,系好領口和胸前的扣子,防止被旋轉設備鉤掛。
防靜電服
功能:為了分散、消除人體的靜電積聚,面料里添加了防靜電導絲。
使用時注意:保持清潔,使用后用軟毛刷或軟布蘸中性洗滌劑刷洗,不可損傷服料纖維。穿用一段時間后,應對防靜電服進行檢驗。

防護手套主要有:耐酸堿手套、耐高溫手套、防凍手套、防切割手套、絕緣手套及耐溶劑手套等等
防護手套的使用和保養
1. 使用安全手套必須按手套的防護功能來選用。
2. 使用前要仔細檢查有無破損、老化。
3. 橡膠、乳膠手套使用后應沖洗干凈、晾干。
4. 絕緣手套應嚴格按使用說明使用,并定期檢驗電絕緣性能。

防靜電鞋
有易燃易爆氣體的工作場所必須穿防靜電鞋。
1. 使用時不應同時穿絕緣的毛料厚襪及絕緣的鞋墊;
2. 禁止防靜電鞋當絕緣鞋使用。
絕緣鞋
電工、焊工必須配備絕緣鞋。
1. 絕緣鞋只能在干燥環境下使用。
2. 低壓絕緣鞋禁止在高壓電氣設備上使用;
3. 不論是穿低壓或高壓絕緣鞋,均不得直接用手接觸電氣設備。
普通安全鞋
1. 普通安全鞋不得作為防靜電、絕緣鞋等特種安全鞋使用;
2. 一定要穿著合適尺碼的安全鞋;
3. 內包頭明顯變形后,不得再作為安全鞋使用。

安全帶分為兩種:
全身式/降傘式---用于防墜落
單腰式及隨帶吊繩—用于限制活動范圍
安全帶使用注意事項:
1. 凡在2m以上高處作業人員必須系好合格的安全帶;
2. 使用前檢查部件是否完整,繩帶有無變質,卡環有無裂紋,卡簧彈跳性是否良好;
3. 安全帶應高掛低用,杜絕低掛高用;
4. 安全帶嚴禁擅自接長使用,如果使用3m及以上的長繩時必須要加緩沖器。
