解讀∣GBT 38306-2019《手部防護 防熱傷害手套》
GB/T 38306-2019《手部防護 防熱傷害手套》解讀
建立健全職業安全保障體系是我國當前職業安全健康工作的重要目標。我國工傷事故和職業病危害還處于較高水平,其中手部傷害是主要工傷事故之一。因此,建立完善統一的手部防護國家標準體系,已經刻不容緩。冶金熔煉、食品加工、模具制造、造紙、玻璃熱加工、陶瓷生產、太陽能電池板生產、機械制造等作業場所,存在高溫和/或火和/或熔融金屬,相關作業人員需要佩戴防熱傷害手套從事生產操作。在一般生產制造、普通維修組裝工作、小食品作坊中也需要此類手套的防護。因此,此類防熱傷害手套用途廣泛。
之前,國內沒有關于防熱傷害手套的國家標準。與之相關的國內標準有GA7-2004《消防手套》、LD59-1994《森林防火手套》、FZ/T73040-2010《高溫高熱作業防護手套》。這些標準在技術內容和適用范圍上有局限性,不能適應或適合相關工作場所的職業防護需求。國際上,國際標準化組織(ISO)僅有關于消防員用防護手套的標準。在歐洲,歐盟指令89/686EEC將個體防護裝備(PPE)分為三類,而防熱傷害手套屬于III類防御極高風險傷害的產品,其認證程序相當嚴格,且必須強制符合相應的歐洲標準,即EN407:2004《防熱傷害手套(熱和/或火)》。GB/T 38306-2019《手部防護 防熱傷害手套》修改采用了EN407:2004版本的技術內容,以完善手部防護裝備標準體系,并適應國內市場的防護需求。
GB/T 38306-2019《手部防護 防熱傷害手套》規定了防護用防熱傷害手套的技術要求、測試方法、標識和制造商提供的信息。
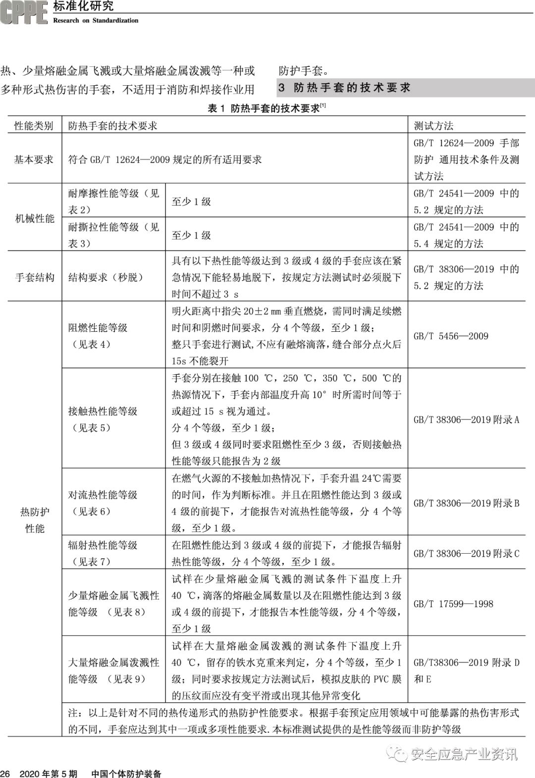
該標準適用于防護火焰、接觸熱、對流熱、輻射熱、少量熔融金屬飛濺或大量熔融金屬潑濺等一種或多種形式熱傷害的手套,不適用于消防和焊接作業用防護手套。
注:以上是針對不同的熱傳遞形式的熱防護性能要求。根據手套預定應用領域中可能暴露的熱傷害形式的不同,手套應達到其中一項或多項性能要求。本標準測試提供的是性能等級而非防護等級。
注:續燃時間是指在規定測試條件下,點火源移開后材料持續有焰燃燒時間(單位:秒);
而陰燃時間是指點火源移開后或有焰燃燒終止后材料持續無焰燃燒時間(單位:秒);
兩者同時滿足要求,才判定為合格,并且如果發生熔融,材料應無滴落,手套的最內層應無熔融跡象,測試區域的所有層應沒有出現破洞,接縫應沒有裂開。否則為不合格。
(熔融是指材料在高溫下出現軟化并可流動;滴落是指材料在熔融過程中熔化液滴的分離)
注:接觸溫度是指本測試中加熱筒接觸區域的恒定表面溫度;閾值時間是指本測試中熱量計溫度升高100℃所需的時間;本測試要求材料在表中指定的接觸溫度下,閾值時間大于等于15s判定為合格。而3級或4級同時要求阻燃性能等級至少達到3級。
注:對流熱傳遞指數是指在規定測試條件下,使用質量為(18.00±0.05)g的銅圓片和(25±5)℃的初始溫度測試時,溫升達到(24.00±0.2)℃的平均時間(單位:s)。
對流熱傳遞指數和阻燃性能等級同時滿足要求才能判定等級。
注:輻射熱傳遞指數是指在規定測試條件下,以規定的入射熱通量密度進行測試時,熱量計的溫升達到(24±0.2)℃的平均時間(單位:s)。熱通量密度是指單位時間通過熱量計暴露面的熱量(單位:千瓦/平方米)。
注:僅當阻燃性能達到至少3級的時候與熔滴數量同時滿足條件才能進行本性能分級判定。
注: 按規定方法測試后,模擬皮膚的PVC膜的壓紋面應沒有變平滑或出現其他異常變化,如果熔滴殘留黏附在試樣上或者試樣被點燃或燒破,則為不合格。應根據需要選擇其他金屬進行測試,相應的測試結果應在制造商提供的信息中給出。
手套的標識應符合GB/T 12624-2009規定的相應要求;
手套的機械性能按GB 24541-2009的要求進行標識;
手套的防熱傷害性能應用以下的高溫危害圖標并配以6個性能等級的數字來表示,如圖1:
注意:如果手套性能標識為X而非數字,則表明該手套不具備該項功能。
以下內容應與手套一起提供:
1)生產商或經銷商的全名及地址;
2)手套名稱(商業名稱或代碼,以便使用者知道生產商和使用范圍);
3)特殊尺寸適用范圍及適用場所信息;
4)防熱傷害等級標識中X和每個數字含義,及對應各個級別的選用/應用的建議,并包括以下內容:
對于阻燃性等級為1或2的手套,應明確警示該手套不得接觸明火:
按少量熔融金屬飛濺性能測試的進出材料及相應性能等級說明和適用性說明;
對于可以分離的多層手套,應說明所述性能水平僅適用于包括所有層的完整手套;
5)當手套的防護作用僅限于手的一部分時,應予以說明。
6)產品中不應含有對使用者健康造成傷害的成分。并列出產品中可能含有對人體過敏的物質清單。
7)使用說明書。
8)運輸、包裝、儲存要求。
GB/T 38306-2019《手部防護 防熱傷害手套》于2019年12月10日正式發布,于2020年7月1日起開始實施。建議企事業用人單位在存在高溫傷害風險的工種參照本標準,督促、指導從業人員正確選擇、使用和維護防熱手套,以達到手套最佳的防護效果,防止和減少手部高溫傷害事故的發生。建議作業人員重視手部的安全健康,遵守本單位的安全管理制度和個體防護裝備使用規則,不斷提高自我防護意識,維護勞動者的合法權益。
[1]GB/T 38306-2019,手部防護 防熱傷害手套。
GB/T 38306-2019《手部防護 防熱傷害手套》的主要起草單位為中鋼集團武漢安全環保研究院有限公司、上海賽立特安全用品股份有限公司、浙江東亞手套有限公司、杜邦(中國)研發管理有限公司、安徽玉杯防護用品有限公司。本文作者張秀云、趙衛、陳儉均來自于上海賽立特安全用品股份有限公司。而張秀云作為主要起草人參與了GB/T 38306-2019《手部防護 防熱傷害手套》的起草工作。
賽立特致力于為客戶提供全方位的個體勞動防護解決方案,是國內個體防護裝備的領軍企業。該公司通過引進國內外先進的生產、檢測設備和ERP專業軟件系統,憑借在縫制類、浸膠類等產品技術工藝方面長期而又深入的開發創新和積累應用,使得公司已經具備獨立自主的研發設計能力和快速高效的規?;a能力。
2020年9月9-11日,在杭州國際博覽中心舉辦的2020國際安全和應急博覽會(ISEE 2020)上,賽立特展示了防熱傷害系列手套。
6011 耐高溫手套:最高熱接觸500℃,滿足EN 407標準4級要求。
ZETEX-ZP-514 耐高溫手套:手套可360°隔熱,具有很強耐熱性,可在1093℃(2000℉)高溫環境下持續19秒接觸長度約35cm,能有效保護到手臂,符合美國UL標準。
ST58119 耐高溫手套:手部360°隔熱,最高熱接觸溫度250攝氏度,符合EN407標準2級。
6002 耐高溫手套:可防護熱輻射+1000℃,耐高溫接觸+350℃,具有很好的機械防護性能。
由北京朗泰華科技發展中心、中國機械國際合作股份有限公司和漢諾威米蘭展覽(上海)有限公司共同主辦的2021國際安全和應急博覽會(ISEE & CEFE powered by INTERSCHUTZ 2021)將于2021年12月8日至10日在上海世博展覽館舉辦。本屆博覽會特設智慧應急、個體防護、工業防爆科技裝備、安全生產及生產事故應急裝備、安全智慧城市、消防裝備、防災減災救災裝備、應急物資儲備、公共衛生防疫及醫療救援等九大展區,十余場專業會議及七場同期活動。
在個體防護裝備展區,國內外個體防護裝備領域的知名企業將同臺亮相。同時,2021個體防護裝備產業創新發展研討會、第三屆應急救援人員個體防護專題研討會等專業活動,將帶來國內外知名專家學者、企業高管的新理念、新思路與新經驗。
