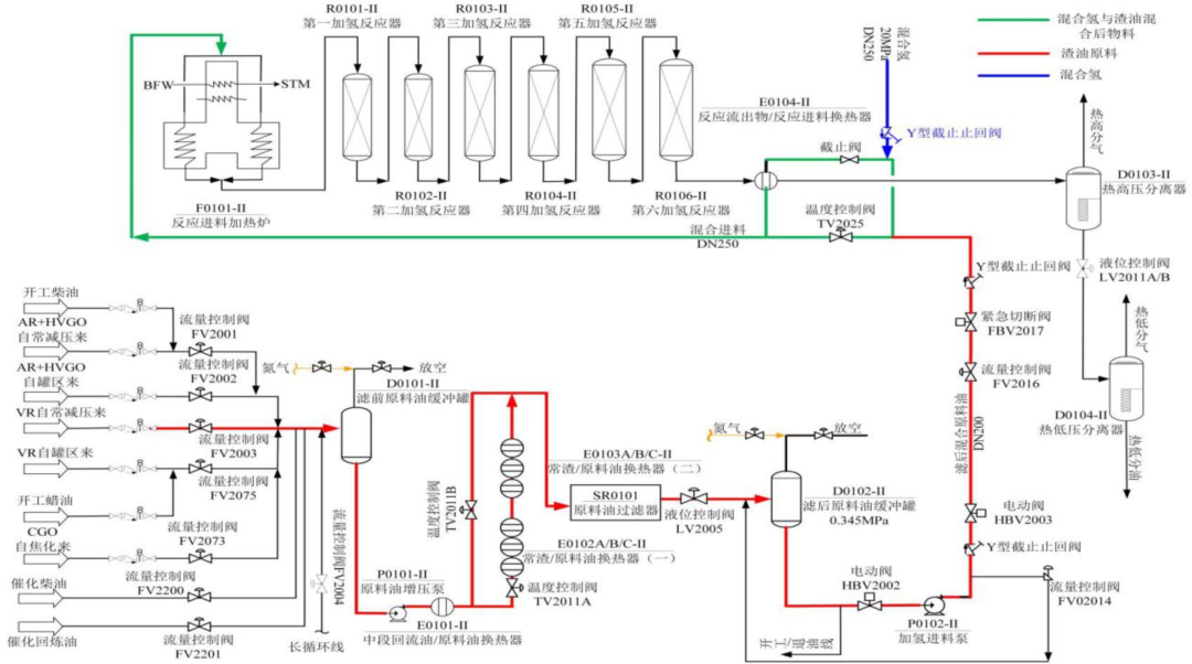
2021年12月13日9時38分47秒,安寧市草鋪街道辦事處中石油云南石化有限公司生產二部渣油加氫脫硫裝置Ⅱ系列濾后原料油緩沖罐發生一起燃爆事故,造成4人受輕傷。到目前為止,事故造成直接經濟損失約90.9萬元人民幣。為查清事故發生的經過、原因和認定事故性質,根據《生產安全事故報告和調查處理條例》(國務院令第493號)的相關規定以及《安寧市人民政府關于同意成立中石油云南石化有限公司“12·13”事故調查組的批復》(安政復〔2021〕169號)。2021年12月13日由安寧市應急管理局牽頭,依法組織安寧市公安局、安寧市總工會、安寧市消防救援大隊、草鋪街道辦事處等單位成立“中石油云南石化有限公司‘12·13’事故調查組”對該起事故展開全面調查,并邀請安寧市紀委市監委對事故調查進行全過程監督。為確保事故調查工作的科學性和嚴謹性,調查組邀請了昆明理工大學教授、云南省應急廳安全生產專家危化組組長陳樑作為技術專家組組長,以及中國化學品安全協會江奎高級工程師、中石化青島石化檢安公司主任黃劍超電儀高級工程師、安寧市應急管理局總工董樹明、云南云天化石化有限公司張林輝化工工藝高級工程師為成員組成技術專家組指導事故調查工作。事故調查組按照“四不放過”和“科學嚴謹、依法依規、實事求是、注重實效”的原則,依法對事故展開全面調查。經現場勘查、資料調閱、調閱視頻監控、自動化控制系統操作參數查詢、關鍵設備設施的技術鑒定和對相關人員進行詢問調查,查明了事故發生的經過、原因、人員傷亡等情況,認定了事故性質及責任,提出了對相關責任單位和責任人員的處理建議。現將事故調查情況報告如下:2.事故發生時間:2021年12月13日9時38分47秒。3.事故發生具體位置:事故發生位于中石油云南石化有限公司生產二部渣油加氫脫硫裝置濾后原料油緩沖罐及加氫進料泵區。中石油云南石化有限公司(以下簡稱“云南石化”)成立于2011年05月25日,注冊地位于云南省昆明安寧市溫泉路口,生產區位于安寧市草鋪街道,注冊資本30億元,法定代表人鮑永忠。公司類型:有限責任公司(非自然人投資或控股的法人獨資);經營范圍:煉油、石油化工、化工產品的生產、儲運、銷售;從事煉油、石油化工、化工技術開發、技術轉讓及技術服務;提供生產經營所需要的附屬公用工程服務;貨物進出口。公司占地面積300公頃,建有1300萬噸/年常減壓、330萬噸/年重油催化裂化、240萬噸/年連續重整、400萬噸/年渣油加氫脫硫、140萬噸/年催化汽油加氫、120萬噸/年延遲焦化等17套主要工藝裝置和完備的公用工程系統。公司于2017年8月建成投產,2018年4月通過安全設施竣工驗收,2018年6月取得《安全生產許可證》,2021年11月26日延期辦理《安全生產許可證》(有效期:2021年06月22日-2024年06月21日)。公司現有員工803人,其中:經營管理人員174人、專業技術人員129人、操作技能人員497人。設有10個機關處室,3個機關附屬機構,3個直屬部門,10個二級單位。2020年12月5日至2021年1月24日,完成首次全面大檢修工作。1.基本情況:生產二部由蠟油加氫裂化裝置、渣油加氫脫硫裝置和制氫聯合裝置組成,共有員工107人。其中,渣油加氫脫硫裝置37人(管理人員5人,操作人員32人),實行4班2倒生產模式,白班12小時(8:45-20:45),夜班12小時(20:45-次日8:45),每班設班長1人。發生事故裝置為云南石化生產二部400萬噸/年渣油加氫脫硫裝置,該裝置采用美國雪佛龍公司的固定床渣油加氫脫硫工藝技術,于2017年8月投產。渣油加氫脫硫裝置原料為45.3%的常壓渣油、37.3%的減壓渣油、13.5%的減壓重蠟油組成;所用氫氣自氫氣管網來,氫純度為99.9%(V),壓力為2.4MPa,溫度為40℃。經過催化加氫反應,進行脫除硫、氮、金屬等雜質,降低殘碳化含量,為催化裂化裝置提供原料,同時生產部分柴油,并副產少量石腦油、粗石腦油和含硫干氣。其中,產品柴油送汽柴油改質裝置或罐區;石腦油送石腦油加氫裝置或石腦油中間罐區;含硫富氫氣體送加氫裂化裝置脫硫;酸性氣體送至輕烴回收裝置;加氫常渣送至催化裂化裝置或罐區。2.主要設備及工藝情況:渣油加氫脫硫裝置由反應部分、分餾部分、公用工程部分組成。來自常減壓裝置和焦化裝置的渣油原料,進入濾前原料油緩沖罐(D-0101,溫度144.4℃、壓力0.345MPa、容積110m3),經原料油增壓泵(P-0101)升壓至1.8MPa,通過3組原料油換熱器(E-0101、E-0102A/B/C、E-0103A/B/C)升溫至277℃,由原料油過濾器(SR-0101)除去雜質后進入濾后原料油緩沖罐(D-0102,溫度277℃、壓力0.345MPa、容積117.6m3),經加氫進料泵(P-0102)升壓至21.0MPa,依次通過加氫進料泵第一道截止止回閥、出口電動閥、出口流量調節閥、緊急切斷閥和第二道截止止回閥后,與循環氫壓縮機K-0201過來的高壓混合氫(壓力20.0MPa、溫度316℃)混合后經換熱器(E-0104A/B)、反應進料加熱爐(F-0101、壓力19.0MPa)加熱至367℃,進入反應器進行催化加氫反應,反應產物經換熱器(E-0104A/B)換熱降溫至360℃后進入熱高壓分離器(D-0103)與熱低壓分離器(D-0104)進行氣液分離(詳見圖1)。

圖1 渣油加氫脫硫裝置Ⅱ系列生產工藝流程圖
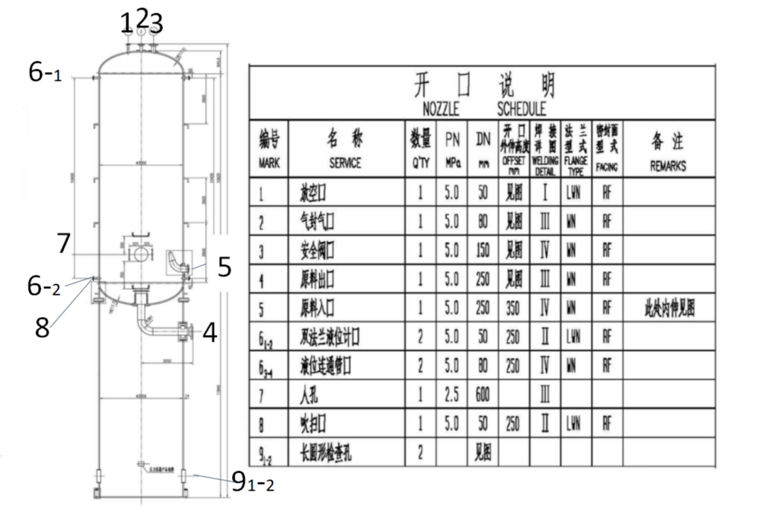
①濾后原料油緩沖罐(D-0102-Ⅱ):由四川藍星機械有限公司制造,2017年8月投入使用,設計使用年限15年,與I系列濾后原料油緩沖罐并列布置。工作介質為濾后原料油,操作液位30-70%、主要包括罐體、破渦器等部件。罐總高23.656m,其中,基礎高11.8m,單腔圓筒,容積117.6m3,內徑3550mm,規格Φ3550×10700(T.L),壁厚18mm,重量42噸,主體材質Q345R/20鍛。設計壓力0.8/-0.05MPa,使用壓力0.345MPa,設計溫度297℃,使用溫度277℃。校驗日期2020月12月22日,下次校驗日期2021年12月21日(詳見圖2)。

圖2 濾后原料油緩沖罐結構圖
②加氫進料泵(P-0102-Ⅱ):渣油加氫脫硫裝置按照工藝要求設置三臺加氫進料泵(P-0102-Ⅰ/Ⅱ/S),二開一備。主泵、備泵均由電機驅動,泵體進口,由FLOWSERVE(福斯)荷蘭工廠設計、制造,驅動電機為南陽防爆集團股份有限公司生產的正壓型異步電機,整套泵由FLOWSERVE(福斯)蘇州工廠組裝并成套供貨。泵的型號6x10.25B HDO-8stg.,操作溫度277℃(正常),流量291m3/h(額定352m3/h),揚程2457m。操作轉速5645r/min,軸功率2896kW,驅動電機功率3450kW,泵體重量5000kg,電機重量14000kg,底座重量7000kg,齒輪箱重量1543kg,總重量約29000kg。泵采用臥式雙殼體多級離心泵,泵級數為8級,推力軸承為可傾瓦軸承,兩端軸承采用徑向滑動軸承,軸承潤滑油采用強制潤滑,由獨立潤滑油站(國產)供應潤滑油。軸端的機械密封采用平衡型雙端面密封,密封及沖洗系統(國產)采用FLOWSERVE(福斯)公司產品(詳見圖3)。

圖3 加氫進料泵設備圖
③Y型截止止回閥:由Flowserve US Inc.(福斯)公司制造,2017年8月正式投產。通徑DN200,公稱壓力42MPa(CL2500),材質為閥體A-216Gr.WCB(高溫用可熔焊碳鋼鑄件),閥蓋A-216Gr.WCB(高溫用可熔焊碳鋼鑄件),閥芯A105/STL 21(美標碳素結構鋼上堆焊司太立合金鋼),閥座Integral Stellite 21(司太立特硬質合金),適用介質氫氣(含硫化氫)、氫氣+油氣(含硫化氫)、油品(含硫化氫),適用操作溫度-29~593℃,與管道焊接方式連接。在工藝流程中有2臺,分別安裝在加氫進料泵出口與出口電動閥HBV02003之間、加氫進料泵出口切斷閥FBV02017于注氫點之間。功能有截止和止逆,正常止逆工作方式:手動轉動手輪,推動閥桿上提,解除對閥柄限位狀態,流體正向流入時推動底盤閥體上移打開通道,流體通過;當流體反向流入時,流體通過平衡管進入閥蓋與閥柄間,推動閥柄向下運動使底盤與閥體接觸關閉通道,阻止流體通過;截止功能工作方式:手動轉動手輪,推動閥桿下降,閥桿推動閥柄和底盤向下運動,使底盤與閥體接觸關閉通道,阻止流體通過。正常工作狀態下手動打開截止閥手輪,只保留止逆功能(詳見圖4)。

圖4 截止止回閥結構圖
④聯鎖控制情況:濾前原料油緩沖罐(D-0101-Ⅱ)液位控制目標值為40-60%,通過調節裝置進料流量實現自動控制;當裝置進料量固定時,濾前原料油緩沖罐切換為手動控制,其液位通過手動調節反應進料流量控制(調節加氫進料泵P-0102-Ⅱ出口調節閥FV-02016)。事發當天,裝置Ⅱ系列進料量固定為200t/h,濾前原料油緩沖罐(D-0101-Ⅱ)液位為手動控制。加氫進料泵P-0102-Ⅱ設有入口流量低停泵聯鎖,當入口兩個流量計(0700-FSLL-02014/02014B)同時低于135t/h,聯鎖動作停加氫進料泵(P-0102-Ⅱ)。反應進料設有反應進料流量低低工藝聯鎖,當加氫進料泵(P-0102-Ⅱ)出口三臺流量計(0700-FSLL-02017/02017A/02017B)中有兩臺流量同時低于50t/h,聯鎖動作關閉加氫進料泵(P-0102-Ⅱ)出口調節閥FV-02016和切斷閥FBV-02017(詳見圖5、圖6)。

圖5 P-0102-Ⅱ入口低流量聯鎖邏輯圖

圖6 P-0102-Ⅱ出口低流量聯鎖邏輯圖
2021年12月13日白班,云南石化生產二部渣油加氫脫硫裝置一班當班,當班人員有趙濤(副班長、內操)、袁浩(內操)、丁增歲(外操)、王瑜(外操)、龔貞斌(外操)、楊德銀(外操,送樣未在事故現場)。事發當日班長王曉彪因休年假不在崗,由副班長趙濤代理班長崗位。2021年12月13日05時36分19秒渣油加氫脫硫裝置II系列濾前原料油緩沖罐(D-0101-Ⅱ)液位由58.7%持續下降到8時40分交接班時的50.9%,直到9時32分40秒液位下降到45%并出現低液位報警,期間兩個班均未采取措施。之后9時33分39秒內操趙濤在DCS操作站調整加氫進料泵出口流量控制閥(FV-02016)的開度由35.4%降至34.7%,9時34分53秒將閥位開度降至34.0%,9時35分54秒,再次將該閥門閥位降至25.0%,9時36分23秒,進一步降至20.0%,致使在加氫進料泵入口流量減少,于9時36分28秒泵入口流量(FSLL-02014B)出現低低報警,9時36分31秒泵入口流量(FSLL-02014)低低報警,觸發加氫進料泵自動聯鎖停泵,進而在9時36分32秒觸發SIS系統動作關閉加氫進料泵出口緊急切斷閥(FBV-02017),以及加熱爐主火嘴的聯鎖關閉。隨后趙濤讓內操袁浩聯系調度報告情況(但電話未撥出),同時用對講機通知外操人員丁增歲等前往渣油進料泵現場查看處置。9時36分35秒內操袁浩在DCS操作站上開啟加氫進料泵出口的最小流量線上的調節閥(FIC-02014),閥位由0.0%開至5.0%;內操趙濤9時36分56秒將泵出口流量控制閥(FV-02016)閥位由20.0%調整升至26.9%,9時37分09秒旁路加氫進料泵流量計,9時37分32秒旁路加氫反應進料流量切斷閥,9時37分56秒內操趙濤又復位加氫進料泵出口的流量調節閥和緊急切斷閥,由于加氫進料泵出口管線上的兩個止回閥失效,導致在9時38分07秒后加氫進料泵出口止回閥的閥前的壓力(PT-02094B)迅速從原壓力1MPa升高到17.45MPa,出現高壓氫反竄回低壓部分進入加氫進料泵,致使密封白油機封壓力從正常的壓力1.25MPa左右迅速升高超過驅動端壓力1.642MPa,出現泄漏。與此同時,9時38分17秒,內操袁浩在DCS操作站上再次將最小流量線上的調節閥(FIC-02014)的閥位從5.0%開至50.0%;5秒后(9時38分22秒)又將最小流量上的調節閥閥位從50.0%開至55.0%,導致高壓混氫從最小回流管線反竄回濾后原料油緩沖罐(D-0102-II),該罐壓力(PA02021)從9時38分07秒的正常0.387MPa左右迅速上升超過壓力計量程1.0MPa。接到內操趙濤指令的外操丁增歲從外操室到達加氫進料泵區域,于9時38分32~37秒順時針繞II系列加氫進料泵查看,發現泵與電機連接處部位有白煙,機封處有哧哧的聲音;9時38分36秒外操王瑜來到泵區東側查看現場情況,外操龔貞斌也來到II系列加氫進料泵的東北側,看到機封處冒青煙,9時38分44秒機封出現泄漏加大,并在9時39分00秒著火。3人見情況異常均往裝置東外側跑,在跑的過程中聽見劇烈的爆炸聲,并被飛濺的燃燒渣油輕度灼傷。9時39分00秒渣油加氫裝置II系列濾后原料油緩沖罐(D-0102-II)東南側下部人孔泄漏出現白煙,白煙沿著緩沖罐的周圍向上升蔓延擴散,9時39分08秒泄漏的白煙擴散環繞在緩沖罐中部,9時39分08秒濾后原料油緩沖罐出現罐體破裂,在罐的北側噴出物料、罐體分解向南側方向飛出,拉斷的管線與罐體的摩擦碰撞產生火花引爆泄漏出來的蒸汽云和緩沖罐爆裂噴射出來的渣油和氫氣,燃爆使得帶著火的渣油主要向北和南的兩個方向飛濺。濾后原料油緩沖罐(D-0102-II)罐體爆炸飛濺的渣油造成外操3人和正在過濾器進行檢查的大慶化建的儀表維護工張世發在撤離過程中受輕傷。爆炸解體的筒體撞擊損害消音器后落在85m外的放空罐(D05001)和低壓放空罐(D0501)上面的人行平臺上;罐頂解體的成兩片,約罐頂三分之二的較大一片掉到95m的放空罐(D05001)東南側地上,另一片掉到約65m外的3#管廊架上面,截斷的物料管線(直徑約200mm,長度3-4m)掉落在50m外的1#管廊架與含硫干氣分流罐(D0208)之間的地面;連接安全閥等管線落在Ⅰ系列加氫進料泵與濾后原料油緩沖罐的基座之間。事故造成II系列濾后原料油緩沖罐炸毀,還造成三臺加氫進料泵不同程度過火,Ⅰ系列濾后原料油緩沖罐(D-0102-I)的基礎和罐體過火,部分公共管廊管道損壞(事故現場見圖7)。



事故發生后,云南石化第一時間啟動應急響應,渣油加氫脫硫裝置緊急停工處理,并報告事故情況。9時39分,云南石化消防支隊出動車輛10臺次(JP18舉高噴射車4臺、重型水罐車2臺、重型泡沫車2臺、救護車1臺、供氣車1臺)共計55人趕赴現場處置。9時49分云南石化向昆明市消防救援支隊、云南省消防救援總隊請求增援,云南省消防救援指揮中心接警后,調派17個消防站、5個企業專職隊,共計63輛消防車263名指戰員,調集泡沫液307噸趕赴現場處置火情;安寧市公安局調派80名民警對事故周邊安全及交通秩序進行保障。接到事故信息后,安寧市立即啟動危險化學品生產安全事故應急預案,市委書記張勤勛、市長畢紹剛立即趕赴事故現場成立事故現場指揮部開展應急處置工作,根據實際情況編制《中石油云南石化有限公司渣油加氫脫硫裝置火災應急行動工作預案》,組織安寧市委宣傳部、安寧市應急管理局、安寧市消防救援大隊、昆明市生態環境安寧分局、安寧市衛健局、安寧市公安局、安寧市氣象局、安寧市工科信局、安寧市公安交警大隊、草鋪街道辦事處等部門組成12個現場處置工作小組開展應急處置。接報后,昆明市委常委、常務副市長夏俊松,昆明市應急局局長李開德現場指揮調度,省應急廳巡視員蔡繼發及省、昆明市應急救援相關部門領導到現場進行指導。經消防救援力量現場全力撲救,當日上午11時20分,現場明火撲滅并轉入后續處置階段,15時許現場應急處置工作基本結束。事故發生后,省委書記王寧、省長王予波等領導立即作出重要批示,要求及時查明事故原因,認真吸取教訓,舉一反三,避免類似事故發生。全省各行業各部門,要引以為戒,從嚴排查安全隱患,切實落實安全生產責任,堅決防范重特大事故發生。省委常委、昆明市委書記劉洪建,昆明市市長劉佳晨作出批示,要求安寧市及相關部門做好現場事故處置工作,全力救治傷員,嚴防發生次生事故。昆明市委常委、常務副市長夏俊松同志主持召開現場會議,傳達劉洪建書記及劉佳晨市長批示精神,并就下步工作作出具體安排部署。1.王瑜,男,32歲,白族,云南大理人,大學學歷,身份證號:******************,2012年7月30日參加工作,2017年7月1日入職云南石化,渣油加氫脫硫裝置操作工,現技能等級為技師。診斷情況:右手背部1%面積深二度燒傷,面部1%面積一度燒傷,受輕傷。2.龔貞斌,男,36歲,漢族,甘肅蘭州人,大專學歷,身份證號:******************,2008年8月1日參加工作,2014年11月1日入職云南石化,渣油加氫脫硫裝置操作工,現技能等級為技師。診斷情況:左右手背側1%面積深二度燒傷,頭部0.5%面積一度燒傷,面部3%面積一度燒傷,頸部0.5%面積一度燒傷,受輕傷。3.丁增歲,男,30歲,漢族,陜西西安人,大專學歷,身份證號:******************,2013年7月16日參加工作,入職云南石化,渣油加氫脫硫裝置操作工,現技能等級為技師。診斷情況:左手背側1%面積深二度燒傷,右手背側1%面積淺二度燒傷,面部3%面積淺二度燒傷,受輕傷。4.張世發,男,30歲,漢族,云南曲靖會澤人,大專學歷,身份證號:******************,2015年7月15日參加工作,入職大慶石化建設有限公司云南石化項目部,儀表維護二班班長,2017年取得崗位操作證,現技能等級為中級工。診斷情況:左手背側2%面積三度燒傷,右手背側1%面積深二度燒傷,面部1%面積淺二度燒傷,受輕傷。事故發生后,12月13日上午9時42分救護車到達事故現場,立即將4名受傷人員送往安寧市人民醫院接受治療。依據《企業職工傷亡事故經濟損失統計標準》(GB6721-1986)規定和企業核定上報的損失統計,核定事故造成的直接經濟損失約為90.9萬元。1.崗位人員操作失誤導致聯鎖動作。由于在12月13日9點左右交接班后,渣油加氫脫硫裝置II系列濾前原料油緩沖罐液位持續下降,內操主控趙濤在DCS控制操作臺上調整加氫進料泵(P-0102-II)出口流量控制閥時,未能及時觀察加氫進料泵入口流量的變化,導致泵入口流量低低,觸發加氫進料泵聯鎖停泵,以及SIS系統動作關閉加氫進料泵出口緊急切斷閥和泵出口流量調節閥,加熱爐主火嘴的聯鎖關閉,裝置II系列停車。2.應急處置不當,造成高壓氫氣竄入低壓系統。在渣油加氫脫硫裝置II系列聯鎖停車后,內操操作人員未按照操作規程相關要求對停泵原因進行分析,未現場確認泵出口電動閥全關、止回閥狀態、最小回流線閥門狀態等安全條件,也未按SIS系統的相關管理規定辦理手續,未落實操作規程中的應急處置措施,即摘除加氫進料泵聯鎖,同時復位加氫進料泵出口的流量調節閥和緊急切斷閥,給高壓氫氣竄入低壓系統創造了事故條件。3.止回閥失效造成高壓氫氣竄入低壓系統,導致事故發生。在摘除II系列加氫進料泵停泵聯鎖(旁路入口流量低低聯鎖),同時復位加氫進料泵出口的流量調節閥和緊急切斷閥時,由于加氫進料泵出口兩只Y型截止止回閥因“受閥腔、閥芯結焦影響,閥芯卡頓無法正常回座,導致閥門產生內漏”失效,導致混氫系統高壓介質倒竄入低壓系統,通過加氫進料泵出口管線進入泵中致使機封損壞泄漏起火;同時通過最小回流線進入濾后原料油緩沖罐發生泄漏、罐體撕裂燃爆。1.裝置異常工況處置不當。按照公司2019年1月1日實施的《400×104t/a渣油加氫脫硫裝置操作規程》中5.4.1.6關于“加氫進料泵啟動、檢查”規定,內操在啟動加氫進料泵前應通知外操確認泵出口電動閥全關。但是,在當天啟泵前內操未與外操進行溝通確認出口電動閥狀態,即將最小流量閥打開至55%并聯鎖復位調節閥和切斷閥。在應急處置過程中,內操與外操缺乏有效溝通,且未及時聯系裝置管理人員和調度。2.交接班制度執行落實不到位。2021年12月13日05時36分19秒至交班08時40分,渣油加氫脫硫裝置濾前原料油緩沖罐(D-0101-Ⅱ)液位(LI02002)由58.7%持續下降至50.9%,但是在交班過程中,夜班人員在《班長交接班日記》中未將上述情況如實記錄,且未告知白班接班人員;經查證,部分“工藝崗位操作記錄交接班”記錄未簽字確認。上述行為違反云南石化《交接班管理規定》中5.1“交接班內容和要求”及5.4“交接班記錄的內容”相關規定。3.關鍵設備設施維護檢查不到位。渣油加氫脫硫裝置Ⅱ系列加氫進料泵出口安裝的2個止回閥雖然不屬于強檢閥,但自2017年投入使用以來未開展過相關檢測和維護,且2020年年底大檢修期間也未將止回閥列入檢修計劃,無法確定止回閥的有效性仍然繼續使用,導致高壓氫氣通過止回閥反竄,并通過最小回流線至濾后原料油緩沖罐D-0102-Ⅱ引發罐體爆裂。同時,公司無2個止回閥的中文版操作說明,設備管理維護人員也無法有效閱讀并掌握止回閥的日常管理維護注意事項,形成對設備管理維護的漏洞。4.未嚴格執行聯鎖切除及投用審批流程。按照公司《裝置聯鎖和自動控制管理辦法》(第二版)5.11“裝置聯鎖保護切除/投用的工作程序”規定,裝置切除或投用應由生產部提出聯鎖保護切除/投用的申請并辦理申請票。但是在加氫進料泵(P-0102-II)聯鎖跳停后,內操趙濤準備重啟該泵,在SIS系統旁路加氫進料泵(P-0102-II)入口低流量聯鎖、出口低流量聯鎖,并復位出口調節閥和切斷閥,均未按程序進行申請審批,直接在SIS系統切除/投用聯鎖,以上操作違反了相應規定。5.操作規程內容不完善。2019年1月1日實施的《400×104t/a渣油加氫脫硫裝置操作規程》9.3章節“主要工藝操作儀表邏輯控制說明”中缺少“加氫進料泵(P-0102-II)進口流量低停泵聯鎖”描述,11.4章節“控制參數報警值和聯鎖值”中未設置裝置設備設施報警值。公司及裝置未制定加氫進料泵出口調節閥(FV-02016)手動調節具體的操作規程或手冊。6.教育培訓不到位。2021年7月-2021年9月趙濤調離崗位,2個月后重新回到內操崗位,未組織開展專門系統的崗位操作培訓。經現場詢問了解,渣油加氫脫硫裝置部分工藝管理人員對現場裝置設備及工藝流程描述不清。2019年2月5日進料泵P0102-Ⅰ高壓電纜頭故障引發泵跳停及2019年9月7日進料泵P0102-Ⅰ/Ⅱ連鎖跳停兩起類似事件發生后,雖然組織了員工開展培訓,但未認真吸取教訓,也未對培訓效果進行抽查評價。7.調度指令未得到有效傳達并實施。2021年12月13日9時,公司組織召開調度協調會,要求當天白班“按要求引入冷減渣進料,裝置注意調整產品質量”,渣油加氫脫硫裝置工藝工程師劉坤參加調度會后僅對內操趙濤口頭交代,濾前原料油緩沖罐液位持續下降至低液位報警前未下達正式調度指令。以上行為未嚴格執行公司《生產運行調度管理辦法》(第一版)5.1的相關要求。綜上所述,事故調查組認定該起燃爆事故是一起一般生產安全責任事故。云南石化存在未認真落實安全生產主體責任,存在裝置異常工況處置不當、交接班制度執行落實不到位、關鍵設備設施維護檢查不到位、未嚴格執行聯鎖切除及投用審批流程、操作規程內容不完善、教育培訓不到位、調度指令未得到有效傳達并實施、風險分析不到位等問題,是事故發生的主要責任單位,建議由安寧市應急管理局依據《中華人民共和國安全生產法》第一百一十四條第一款第(一)項[發生生產安全事故,對負有責任的生產經營單位除要求其依法承擔相應的賠償等責任外,由應急管理部門依照下列規定處以罰款:(一)發生一般事故的,處三十萬元以上一百萬元以下的罰款;]的規定,依法對中石油云南石化有限公司給予相應的行政處罰。并由中石油云南石化有限公司向安寧市人民政府作出深刻的書面檢查。1.趙濤,云南石化生產二部渣油加氫脫硫裝置渣油一班內操崗位兼副班長,違反集團公司反違章禁令(中油安〔2008〕58號)之規定,嚴重違反操作規程,連續操作失誤,導致事故發生,對本次事故負直接責任。建議由云南石化根據公司內部管理規定進行處理,并將處理結果報安寧市應急管理局備案。2.袁浩,云南石化生產二部渣油加氫脫硫裝置渣油一班內操崗位,違反公司操作規程導致事故發生,對本次事故負直接責任。建議由云南石化根據公司內部管理規定進行處理,并將處理結果報安寧市應急管理局備案。3.劉坤,云南石化生產二部渣油加氫脫硫裝置工藝工程師,主要負責裝置生產運行管理和高壓串低壓隱患排查及管控工作。對現場生產出現異常,監管不到位,未對員工操作行為進行有效監督;高壓竄低壓隱患排查不到位,高低壓互竄點操作風險提示不到位,系統風險辨識、培訓不到位,對本次事故負主要責任。建議由云南石化根據公司內部管理規定進行處理,并將處理結果報安寧市應急管理局備案。4.王海生,云南石化生產二部渣油加氫脫硫裝置工藝工程師二崗,主要負責裝置工藝技術管理、裝置操作規程和聯鎖工作。對聯鎖管理制度執行不嚴,對聯鎖系統存在的風險缺乏認識,聯鎖設置隱患排查不到位,對聯鎖系統功能、風險培訓交底不足,聯鎖管理存在短板,對本次事故負主要責任。建議由云南石化根據公司內部管理規定進行處理,并將處理結果報安寧市應急管理局備案。5.邱杰,云南石化生產二部渣油加氫脫硫裝置設備工程師一崗,主要負責裝置靜設備管理工作。對裝置設備設施管理不到位,高低壓互竄點截止止回閥風險管控、設備檢測維護不到位,對本次事故負主要責任。建議由云南石化根據公司內部管理規定進行處理,并將處理結果報安寧市應急管理局備案。6.金永峰,云南石化生產二部副主任兼安全總監,主要負責安全生產工作和高壓串低壓隱患排查及管控工作。對裝置生產操作監管不到位,對操作紀律執行情況監督檢查不嚴格,對員工違章行為未能有效監督,高壓竄低壓隱患排查不到位,系統風險辨識、培訓不到位,對本次事故負主要領導責任。建議由云南石化根據公司內部管理規定進行處理,并將處理結果報安寧市應急管理局備案。7.袁曉明,云南石化生產二部副主任,主要負責部門設備管理工作。對裝置設備設施管理不到位,高低壓互竄點截止止回閥風險管控、設備檢測維護不到位,對本次事故負主要領導責任。建議由云南石化根據公司內部管理規定進行處理,并將處理結果報安寧市應急管理局備案。8.高傳禮,云南石化生產二部副主任,主要負責工藝技術工作。操作紀律執行情況監督檢查不到位,對聯鎖管理制度執行不嚴,對聯鎖系統存在的風險缺乏認識,聯鎖設置隱患排查不到位,對聯鎖系統功能、風險培訓交底不足,聯鎖管理存在短板,關鍵操作管理要求不明確,對本次事故負主要領導責任。建議由云南石化根據公司內部管理規定進行處理,并將處理結果報安寧市應急管理局備案。9.公丕江,云南石化生產二部主任兼黨支部副書記,負責生產二部全面工作。對集團和公司的安全生產部署要求落實不到位,制度執行和生產管控不到位,高壓串低壓風險和連鎖風險辨識、管控和培訓不到位,對本次事故負重要領導責任。建議由云南石化根據公司內部管理規定進行處理,并將處理結果報安寧市應急管理局備案。10.楊志和,云南石化生產運行處處長,主要負責公司生產運行管理和高壓串低壓隱患排查及管控工作。對生產操作運行監管檢查不到位,組織高壓竄低壓隱患排查不徹底,風險管控不到位,對本次事故負監督管理責任。建議由云南石化根據公司內部管理規定進行處理,并將處理結果報安寧市應急管理局備案。11.張奎山,云南石化技術發展處處長,主要負責公司工藝技術、操作規程和工藝聯鎖管理。對聯鎖系統存在的風險認識不足,對聯鎖制度執行的監督管理不到位,聯鎖設置隱患排查不到位,聯鎖管理存在短板,關鍵操作管理要求不明確,對本次事故負監督管理責任。建議由云南石化根據公司內部管理規定進行處理,并將處理結果報安寧市應急管理局備案。12.宋春,云南石化機動工程處處長,主要負責公司機動設備管理工作。對高低壓互竄點截止止回閥風險識別管控、設備檢測維護的執行情況,監督管理不到位,對本次事故負監督管理責任。建議由云南石化根據公司內部管理規定進行處理,并將處理結果報安寧市應急管理局備案。結合事故發生的直接原因和間接原因,對于公司其他人員的處理,建議由云南石化按照集團總部和公司內部管理規定給予相應處理。云南石化要深刻吸取此次事故教訓,認真舉一反三開展隱患排查治理,全面落實企業安全生產主體責任,加強安全生產管理工作,杜絕事故的再次發生。(一)進一步健全完善安全生產責任制。云南石化要牢固樹立安全發展理念,始終堅持人民至上、生命至上,把保護人民生命安全擺在首位。要從責任人員、責任范圍、考核標準等方面對公司全員安全生產責任制度進行全面梳理和完善,確保安全生產責任在公司的每一個部門、每一個裝置、每一個崗位及每一名人員的日常工作中得到有效落實;同時,切實加強公司各級安全生產管理機構及安全生產管理人員的履職保障,嚴格落實全員安全生產責任制考核獎懲機制,并督促各級人員嚴格履行安全生產職責,嚴格落實各項安全生產規章制度。(二)切實落實企業安全生產主體責任。全面開展風險管控和隱患排查治理,扎實推進安全整治。進一步落實安寧市《危險化學品安全專項整治三年行動實施方案》和市應急局《關于開展危險化學品企業自動化控制設施運行情況專項督查的通知》要求,全面開展風險隱患排查治理行動,全面提升本質安全水平,確保裝置安全平穩運行。同時,加強生產、設備等異常工況的安全管理,進一步提高工藝、設備、安全等專業風險辨識能力,及時消除裝置存在的潛在風險。(三)強化設備設施維護保養管理。完善設備設施維護保養制度,防止帶病運行,確保設備設施始終處于完好有效狀態,要根據風險辨識分級情況對涉及到風險管控的重點設備,強化日常檢查、檢測和維護管理;要將管道、閥門及安全附件納入設備的同步檢查、檢測和維護管理,特別是本次事故暴露出的止回閥未起作用的問題,要加強對全公司范圍內的止回閥等的檢查維護管理。(四)進一步完善操作規程。公司應根據工藝、設備的實際情況,及時更新操作規程,合理設置報警聯鎖值,并在運行過程中,對操作規程可行性和有效性進行不斷驗證,并加以完善。(五)完善異常工況下的應急處置卡。進一步完善科學、具體、明晰、可操作性強的異常處置卡,建立健全切實有效的崗位培訓和考核機制,強化崗位培訓,提高崗位人員應對異常工況的處置能力和水平;對關鍵崗位人員要進行安全技能培訓和相關模擬訓練,切實增強應急處置能力。(六)嚴格裝置聯鎖工藝審批程序。公司要結合實際情況,按照行業標準進一步修訂完善裝置聯鎖工藝審批程序,強化對管理辦法的教育培訓,督促全體操作人員嚴格執行相關規定并定期開展效果考核。(七)嚴明工藝紀律。強化對全員、全時、全過程、全方位執行工作紀律和落實崗位操作規程情況的監督檢查,建立健全并落實監督考核問責機制。(八)云南石化要針對本次事故中涉及的止回閥相關問題進行認真梳理,聘請專業技術鑒定機構進行檢測并形成正式書面材料,及時向中石油集團公司總部報告。并在全公司范圍內立即組織開展警示教育,認真總結經驗、吸取事故教訓。(九)安寧市應急管理局及行業主管部門要結合安寧市《危險化學品安全專項整治三年行動實施方案》和近期下發的《關于開展危險化學品企業自動化控制設施運行情況專項督查的通知》、《關于做好歲末年初危險化學品和煙花爆竹安全生產工作的通知》等相關文件要求,全面開展危險化學品企業尤其是涉及“兩重點一重大”裝置和設施設備的安全隱患排查治理,確保重大危險源管控措施落實到位、安全風險和隱患及時消除,切實落實安全生產監管職責。同時,要及時組織轄區內危險化學品生產企業開展一次警示教育會,認真總結并吸取經驗教訓,堅決杜絕類似事故再次發生。
中石油云南石化有限公司“12·13”事故調查組
2022年1月18日