
關于公開征求《國家危險廢物名錄(修訂稿)》(二次征求意見稿)意見的通知
為貫徹落實《中華人民共和國環境保護法》《中華人民共和國固體廢物污染環境防治法》,加強危險廢物環境管理,我部組織編制了《國家危險廢物名錄(修訂稿)》(征求意見稿),并于2019年9月征求了各有關單位意見。
根據反饋意見,我部進一步修改完善,形成了《國家危險廢物名錄(修訂稿)》(二次征求意見稿)。現公開征求意見(可登錄我部網站(http://www.mee.gov.cn/)“意見征集”欄目檢索查閱)。
各機關團體、企事業單位和個人均可提出意見和建議。有關意見請書面反饋我部(電子文檔請同時發至聯系人郵箱)。征求意見截止時間為2020年2月3日。
聯系人:生態環境部固體廢物與化學品司徐亞
聯系電話:(010)65645768
傳真:(010)65645781
郵箱:hwmd@mee.gov.cn
通信地址:北京市東城區東長安街12號
郵政編碼:100006
2.《國家危險廢物名錄(修訂稿)》(二次征求意見稿) 3.《國家危險廢物名錄(修訂稿)》(二次征求意見稿)編制說明
國家危險廢物名錄(修訂稿)
第一條 根據《中華人民共和國固體廢物污染環境防治法》的有關規定,制定本名錄。第二條 具有下列情形之一的固體廢物(包括液態廢物),列入本名錄:(一)具有腐蝕性、毒性、易燃性、反應性或者感染性一種或者幾種危險特性的;(二)不排除具有危險特性,可能對生態環境或者人體健康造成有害影響,需要按照危險廢物進行管理的。第三條 醫療廢物屬于危險廢物。醫療廢物分類按照《醫療廢物分類目錄》執行。第四條 列入本名錄附錄《危險廢物豁免管理清單》中的危險廢物,在所列的豁免環節,且滿足相應的豁免條件時,可以按照豁免內容的規定實行豁免管理。第五條 危險廢物與其他固體廢物的混合物,以及危險廢物處理后的廢物的屬性判定,按照國家規定的危險廢物鑒別標準執行。(一)廢物類別,是在《控制危險廢物越境轉移及其處置巴塞爾公約》劃定的類別基礎上,結合我國實際情況對危險廢物進行的分類。(三)廢物代碼,是指危險廢物的唯一代碼,為8 位數字。其中,第1-3 位為危險廢物產生行業代碼(依據《國民經濟行業分類(GB/T 4754-2017)》確定),第4-6 位為危險廢物順序代碼,第7-8 位為危險廢物類別代碼。(四)危險特性,包括腐蝕性(Corrosivity, C)、毒性(Toxicity,T)、易燃性(Ignitability, I)、反應性(Reactivity, R)和感染性(Infectivity, In)。第七條對不明確是否具有危險特性的固體廢物,應當按照國家規定的危險廢物鑒別標準和鑒別方法予以認定。經鑒別具有危險特性的,屬于危險廢物,應當根據其主要有害成分和危險特性確定所屬廢物類別,并按代碼“900-000-××”(××為危險廢物類別代碼)進行歸類管理。第八條 本名錄自2020 年×月×日起施行。2016 年6 月14 日原環境保護部、國家發展和改革委員會、公安部發布的《國家危險廢物名錄》(環境保護部令第39 號)同時廢止。
本次修訂的主要內容
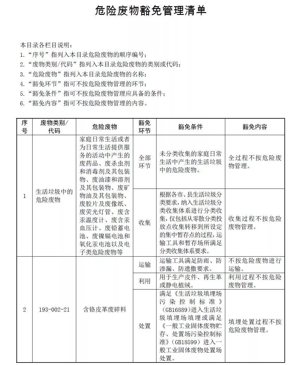
《名錄(修訂稿)》(二次征求意見稿)包括正文、附表《國家危險廢物名錄》、附錄《危險廢物豁免管理清單》。1.修訂了正文。刪除2016 年版《名錄》正文第四條,正文內容由9 條修改為8 條。2.修訂了附表《國家危險廢物名錄》。《名錄(修訂稿)》(二次征求意見稿)的附表共計470 種廢物,與2016 年版《名錄》相比,增加6 種(其中由于2016 年版《名錄》中廢物拆分導致種類增加3種),刪減15 種(其中由于2016 年版《名錄》中廢物合并導致種類減少4 種)。此外,修改了69 種危險廢物的文字表述或危險特性表述。3.修訂了附錄《危險廢物豁免管理清單》。《名錄(修訂稿)》(二次征求意見稿)的附錄新增14 種危險廢物,共計30 種危險廢物。






1.修改廢棄危險化學品管理屬性規定。2016 年版《名錄》將廢棄危險化學品列入《名錄》,實施過程發現,廢棄危險化學品不能簡單等同于危險廢物,例如液氮。一是刪除2016 年版《名錄》正文第四條“列入《危險化學品目錄》的化學品廢棄后屬于危險廢物”;二是將附表《國家危險廢物名錄》中“900-999-49”類危險廢物的表述修改為“所有者申報廢棄的危險化學品,以及有關部門依法收繳或接收且需要銷毀的危險化學品”。從管理環節和監管職責交接上明確了廢棄危險化學品和危險廢物的界限。2.修改生活垃圾中危險廢物豁免管理規定。隨著我國《生活垃圾分類制度實施方案》的頒布,以及“無廢城市”建設工作的推進,我國大部分城市將實行生活垃圾強制分類。根據目前我國生活垃圾分類試點工作實際情況,修訂了生活垃圾中危險廢物收集過程的豁免條件,為相關部門開展生活垃圾中危險廢物的分類收集活動消除管理制度的障礙。3.修改農藥包裝廢棄物回收過程豁免管理規定。本次修訂對農藥包裝廢棄物收集、運輸、利用和處置環節實施有條件豁免管理,農藥包裝廢棄物回收管理辦法》的相關規定在《危險廢物豁管理清單》中體現。4.修改煤焦化相關危險廢物的規定。針對該類廢物重點從兩個方面進行修改:一是重新梳理并明確了煤焦化過程產生的各類危險廢物及其工藝來源;二是根據不同煤焦油的利用途徑,在《危險廢物豁免管理清單》中增加當煤焦油用于生產煤基氫化油、碳素材料、炭黑時,滿足一定條件利用過程可不按危險廢物管理的規定。5.修改銅、鉛、鋅冶煉相關危險廢物的規定。2016 年版《名錄》對銅、鉛、鋅等有色金屬冶煉過程產生的危險廢物類型及工藝描述不清,本次修訂過程中對該類廢物開展了專項調查研究,重新梳理并細化了銅、鉛、鋅冶煉過程產生的危險廢物種類及其工藝來源和危險特性。6.修改鋁冶煉相關危險廢物的規定。2016 年版《名錄》對鋁冶煉過程產生的危險廢物類型及產生工藝描述不清,本次修訂過程中對鋁冶煉過程中產生的危險廢物進行了重新梳理,調查分析了其危險特性,明確了鋁冶煉過程產生的危險廢物種類及其工藝來源和危險特性。7.明確部分類別廢物的涵蓋范圍。2016 年版《名錄》中對樹脂、乳膠、增塑劑生產過程中產生的危險廢物的界定不清晰,導致涵蓋范圍過大。實際調研發現不同來源的上述廢物危險特性存在較大的差異。根據危險特性調查結果,本次修訂將其中危險特性較小、環境風險可控的廢物從《名錄》中刪除。8.刪除為防治動物傳染病而需要收集和處置的廢物。2016 年版《名錄》將“為防治動物傳染病而需要收集和處置的廢物”列為900-001-01 類危險廢物,而動物防疫法明確要求該類廢物應當按照國務院獸醫主管部門的規定進行無害化處理, 本次修訂將900-001-01 類危險廢物刪除。9.明確《名錄》附表中危險特性代碼的含義。2016 年版《名錄》未對附表中所列危險特性代碼的含義作出明確解釋,可能導致相關污染控制標準實施困難。本次修訂,一是明確《名錄》附表中所列危險特性代碼為該種危險廢物的主要危險特性,同時不排除可能具有其他危險特性;二是統一了危險特性代碼的格式和含義。10.根據最新《國民經濟行業分類》(GB/T 4754-2017),更新了《名錄》附表中廢物代碼。